Ripassiamo gli articoli
determinativi:
il- lo- la- i- gli- le
Leggi pag 44 di Rudi-Grammatica poi gioca
Ripassiamo gli articoli
indeterminativi:
Leggi pag 45 Rudi- Grammatica poi gioca
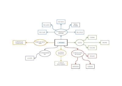
scienze2_CICLO_ACQUA from Giunti Scuola on Vimeo.
TRASFORMIAMO ACQUA from Giunti Scuola on Vimeo.
LETTURA
Dopo aver ascoltato il podcast leggi pagina 114 del libro di Rudi- lettura
ed esegui sul libro tutti gli esercizi di pag 115
